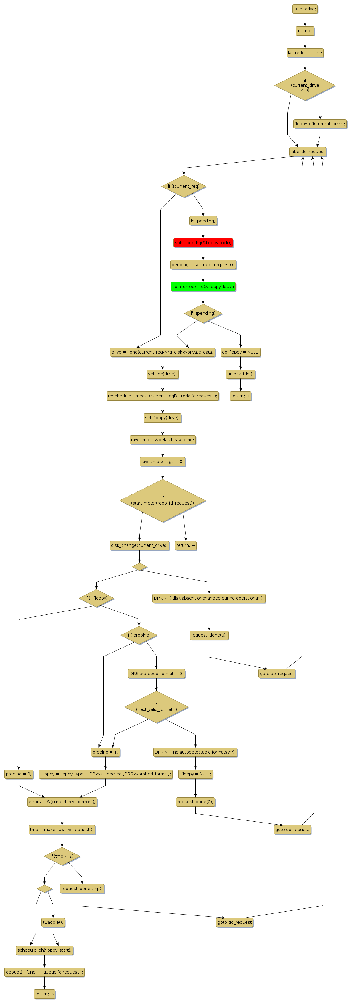
Instance Verification Kit (IVK)
spin lock @ [77409+28+/linux-3.19-rc1/drivers/block/floppy.c]
Instance Signature: floppy_lock
|
The Matching Pair Graph:
|
|
Function Name
|
Control Flow Graph (CFG)
|
Events Flow Graph (EFG)
|
Source Correspondence
|
|
redo_fd_request
|
|
|
[77230+15+/linux-3.19-rc1/drivers/block/floppy.c]
|